Avionics Engineer @ Blue / EE @ Brown University
View Resume
View LinkedIn Profile
View GitHub Profile
Return to Home

During my time at Brown University, I was the Co-president and Avionics Hardware leader of Brown Space Engineering--a team of undergrads that designs open-source CubeSats. The team's first satellite, EQUISat, launched in 2018. The team's second and current satellite's mission is to be 1) an interactive satellite that can display anyone's message in space and 2) test perovskite solar cells for the first time in space.
I led and managed a team of 15 undergrads to create the electronics systems of our satellites--radio, power, and control. My responsibilities included:
Excerpt from Launch Application to NASA's CubeSat Launch Initiative program
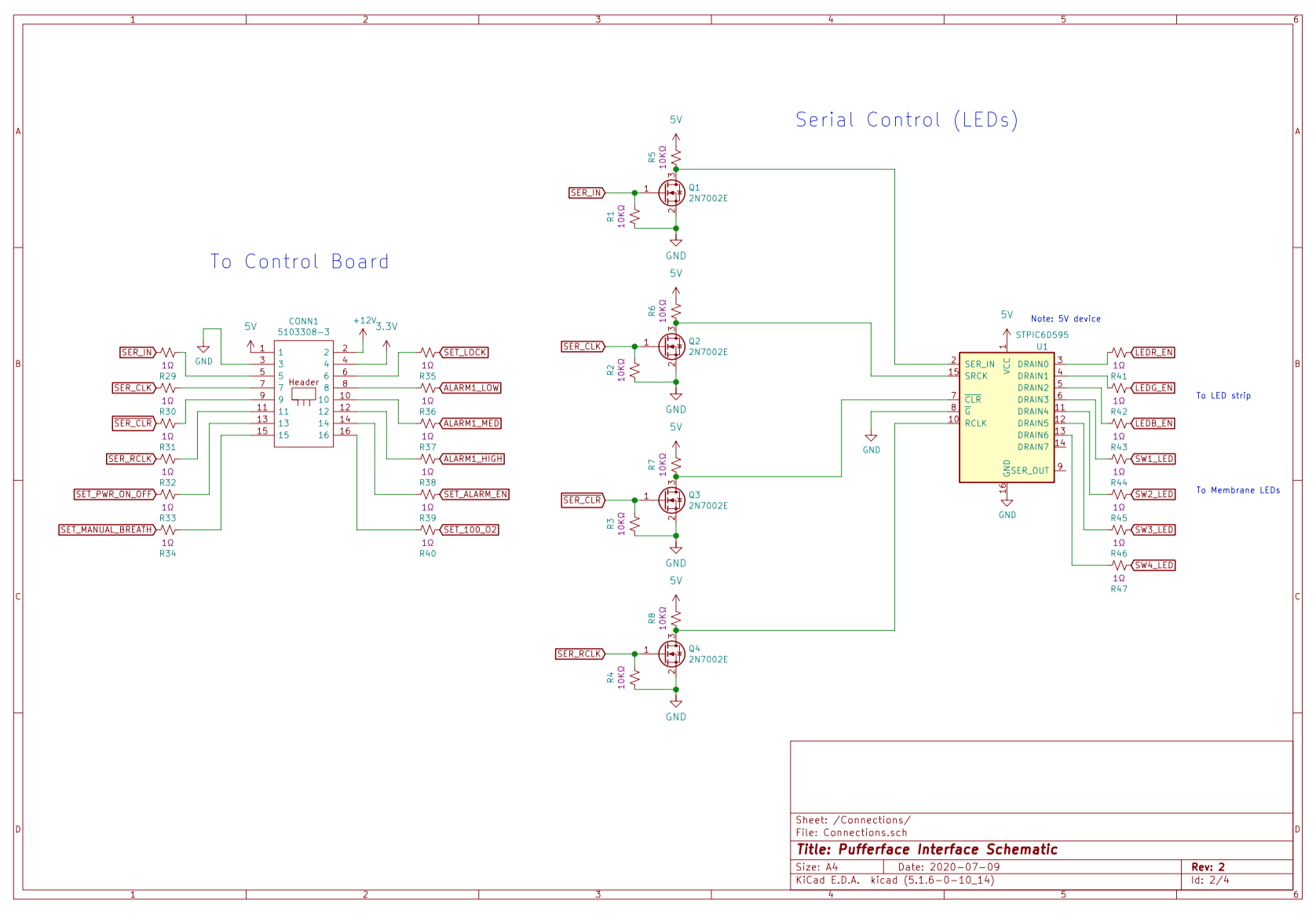
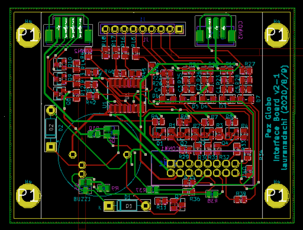
Pufferfish Ventilation (Pez Globo): An Open-source ventilator project. Pufferfish aims to fight the COVID-19 health crisis by creating a fully open source, FDA-approved ventilator with easily sourced parts.
I designed the ventilator's interface PCB which serves as the interface between front-end user devices and the control MCU.
KiCAD Samples (for more, see GitHub Interface Branch)
GitHub Organization Link
I designed a wireless power transfer link (inductive) for a pacemaker system and wrote a python script for calculating dimensions for appropriate PCB spirals for link.
Design Summary
Script
I designed and simulated a delta-sigma ADC for robotic control systems applications.
Design Summary
4x4 Multiplier
Keypad encoding
Successive Approximation Analog-to-Digital Converter
Dual Slope Analog-to-Digital Converter
